Double relais
|
|
|
|
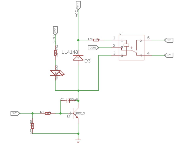
Raspberry Pi Pico MicroPython double relais Grove (2-Channel SPDT Relay)
Programme pour piloter les relais câblés sur la broche 1 et la broche 15 (repère P1/P15 shield Grove) toutes les 500ms
|
from machine import Pin |
Exemple d'utilisation : Pont en H avec un moteur à courant continu

Créé avec HelpNDoc Personal Edition: Optimisez l'efficacité de votre documentation avec un outil de création d'aide


